English
中文版
首页
公司简介
设备展示
产品中心
荣誉资质
新闻资讯
人才招聘
联系方式
新闻资讯
您当前所在的位置:
网站首页
>> 新闻资讯
新闻资讯
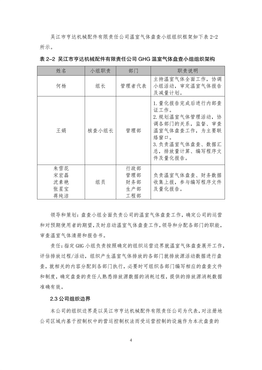
吴江市亨达机械配件有限责任公司2024 年度温室气体盘查报告书
作者: 来源: 日期:2025/10/11 10:15:01 人气:128
上一个:
没有资料
下一个:
吴江市亨达机械件有限责任公司社会责任报告
技术支持:
亨达机械
吴江亨达机械配件有限责任公司